第二屆“上海城市治理最佳實踐案例”評選揭曉
人民網上海11月1日電(葛俊。11月1日,以“人本城市·數字治理”為主題的2021全球城市論壇在上海交通大學舉行,這也是2021年世界城市日中國主場活動暨首屆城市可持續發展全球大會”主題活動。論壇上,備受關注的第二屆“上海城市治理最佳實踐案例”評選揭曉并頒獎。
本次論壇由上海市人民政府發展研究中心、上海市住房和城鄉建設管理委員會、上海交通大學、聯合國人居署和世界銀行共同主辦。超過300位來自中國、俄羅斯、美國、英國、德國、日本、荷蘭、韓國、新加坡等國家的學界、政界、商界嘉賓通過線上線下相結合的方式參加了此次盛會。論壇上,上海市人大常委會副主任肖貴玉、聯合國人居署中國項目主任張振山、世界銀行可持續發展國別業務主任金潤希出席開幕式并致辭。
《新時代城市治理之路——“人民城市”上海實踐》發布
新書發布
論壇發布了《新時代城市治理之路——“人民城市”上海實踐》一書。上海十一屆市委九次全會提出了“人民城市”建設的上海方案——“五個人人”:把人作為城市的核心,一切圍繞人的需求展開,堅持把最好的資源留給市民,努力把“人人都有人生出彩機會、人人都能有序參與治理、人人都能享有品質生活、人人都能切實感受溫度、人人都能擁有歸屬認同”的美好愿景化為現實圖景。
為給予“五個人人”城市努力方向更為生動的實踐注解與學理性回應,上海交通大學中國城市治理研究院與上海市人民政府發展研究中心合作編寫了《新時代城市治理之路——“人民城市”上海實踐》一書,剖析了“人民城市”的發展歷程及理論意涵,并基于上海城市治理經驗,深入探討了“五個人人”的豐富內涵和實現路徑。
全書近20萬字,由多方專家合作撰寫,歷經10余次書稿討論修改終得以面世,為探索中國超大城市治理之路貢獻上海智慧。上海交通大學中國城市治理研究院院長姜斯憲,上海市人民政府發展研究中心黨組書記、主任、中國城市治理研究院第一副院長祁彥發布了新書。
第二屆“上海城市治理最佳實踐案例”評選名單公布
會上,第二屆“上海城市治理最佳實踐案例”評選活動揭曉。本次評選旨在總結和推廣上海超大城市治理的實踐經驗,推動“人民城市”理念深化研究和落地生根,為城市治理體系與治理能力現代化提供更多可復制可推廣的理論創新和實踐范例。
第二屆“上海城市治理最佳實踐案例”評選活動是在上海市城市數字化轉型工作領導小組辦公室、上海市精神文明建設委員會辦公室、上海市城市管理精細化工作推進領導小組辦公室、上海市人民政府發展研究中心的指導下,由上海交通大學中國城市治理研究院、國際與公共事務學院和人民網上海頻道聯合主辦。
評選活動于2021年7月啟動,歷時4個月,經過案例初評、實地考察、終評等環節,最終從報送參評的100余項案例中,評選出最佳案例10項,優秀案例16項。
最佳案例頒獎
上海交通大學中國城市治理研究院院長姜斯憲、上海市人民政府發展研究中心副主任周國平、上海市經信委副主任張英、人民日報社上海分社副社長李泓冰、上海市住建委二級巡視員梁建安為最佳案例頒獎。
優秀案例頒獎
優秀案例頒獎
10項最佳案例(排名不分先后)

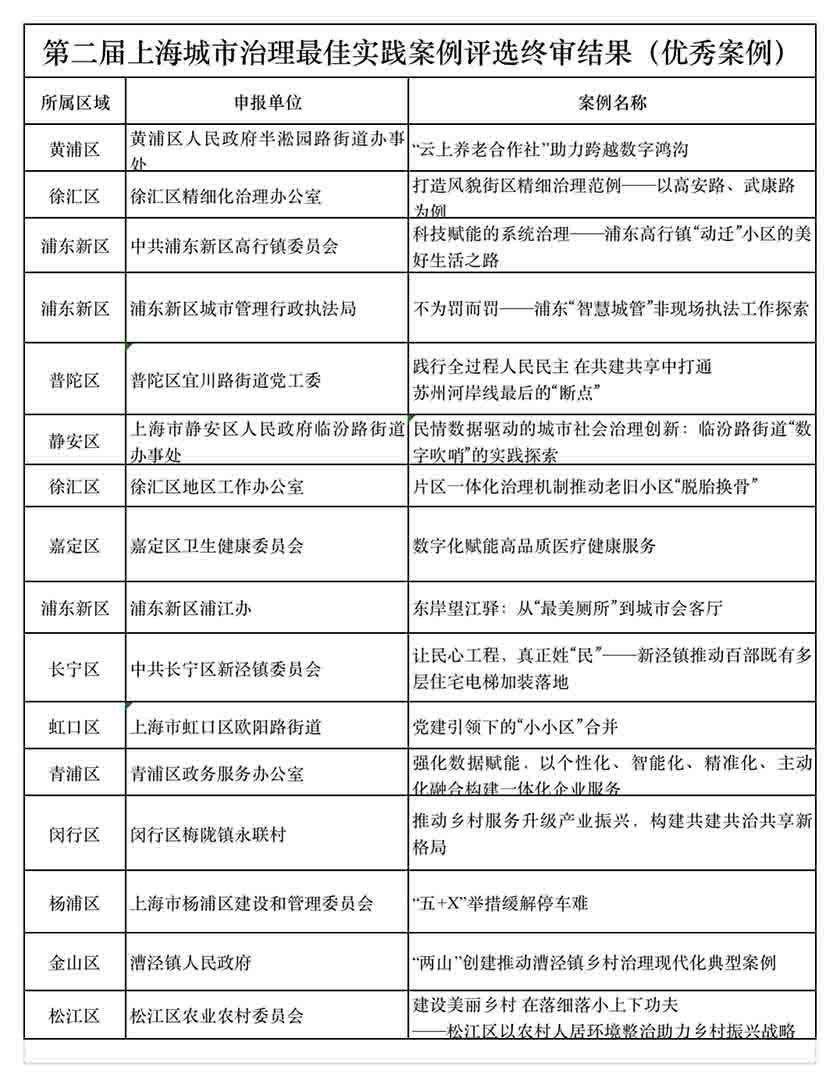
16項優秀案例(排名不分先后)

第七屆“全國大學生城市治理案例挑戰大賽”揭曉
論壇上,第七屆“全國大學生城市治理案例挑戰大賽”比賽結果發布。本屆大賽吸引了來自上海交通大學、香港中文大學、澳門大學、浙江大學、中國人民大學、中山大學、南京大學等全國90所高校的83支隊伍(包括多校聯隊)報名參賽。
案例大賽特別設置了質詢磋商環節:參賽學生以團隊為單位進行成果展示與質詢,圍繞大賽提供的關于城市治理的真實案例背景,模擬各方利益主體經由提案、響應、協商、質詢、談判等過程提出解決問題的政策措施,最后在溝通與合作的基礎上,促成合理解決方案的達成。
經過激烈的角逐,本屆大賽的獲獎情況如下:

探究城市治理之道,專家學者分享真知灼見
在主旨演講環節,哈佛大學教授、全球著名城市經濟學家愛德華·格萊澤(Edward Glaeser)發表了題為《城市演進中的挑戰與解決之道》的演講;上海市靜安區委副書記/區長王華以“以群眾需求為導向,集成服務、平臺運作、敏捷治理”為主題發表演講;荷蘭烏得勒支大學教授斯坦·吉爾特曼(Stan Geertman)發表了題為《邁向可持續的城市未來》的演講;中國城市規劃設計研究院總規劃師張菁發表了題為《人民城市與智慧城市的中國實踐探索》的演講;上海交通大學中國城市治理研究院常務副院長、講席教授吳建南發表了題為《“人民城市”重要理念:理論探究與上海實踐》的演講。
在分論壇環節,“人民城市”重要理念圓桌論壇暨第二屆上海城市治理最佳實踐案例交流會上,十余位城市治理領域知名專家學者與政府一線工作人員,圍繞“人民城市”的治理理念,從理論和實踐兩個維度探討了“人民城市人民建,人民城市為人民”的深刻意涵與實踐路徑!昂笠咔闀r代全球城市數字化轉型”分論壇,著重討論了后疫情時代城市數字化轉型過程中遇到的各種理論和實踐問題!叭吮境鞘薪ㄔO中的城市精細化治理”分論壇,則圍繞如何通過精細化治理推動人本城市建設問題展開了深入研討。嘉賓們普遍認為,人本城市建設中的城市精細化治理不僅需要從整體規劃的“大處”著眼,也需要從公眾參與的“小處”著手,多層次深化城市精細化治理進程。(上海交大供圖)
分享讓更多人看到
相關新聞
- 評論
- 關注
























第一時間為您推送權威資訊
報道全球 傳播中國
關注人民網,傳播正能量