最高罰款20萬元!國家統計局公布十家統計上嚴重失信企業信息
人民網北京1月5日電 (記者楊曦)1月4日,國家統計局官網對一批統計上嚴重失信企業信息進行了公示。此次公示的十家企業均被予以警告和罰款處罰,其中,四家企業各被罰款20萬元,一家企業被罰款15萬元,其余五家企業各被罰款5萬元。
2021年12月,中共中央辦公廳、國務院辦公廳印發的《關于更加有效發揮統計監督職能作用的意見》指出,要持續加大統計執法力度。出臺統計嚴重失信企業認定標準,規范認定嚴重失信企業,推送至“信用中國”網站、全國信用信息共享平臺和國家企業信用信息公示系統進行公示并實施聯合懲戒。
具體來說,成為統計嚴重失信企業會有什么樣的后果呢?據微信公眾號“北京調查”資料顯示,失信企業將在以下多方面受到限制:享受政府政策優惠受限、參加政府投資項目招投標受限、企業融資受限、申請項目受限、引進人才受限、經營范圍受限、企業上市受限。
據了解,統計嚴重失信企業信息公示期限為1年。公示期間,企業認真整改到位并提出申請,經履行公示職責的統計機構核實后,可以從公示網站提前移除企業信息,但公示時間不得少于6個月。公示期間,企業整改不到位被查實的,公示期限延長至2年;再次發生統計違法行為并查實的,自查實之日起,公示2年。

廣西噴施寶股份有限公司相關信息。圖片來源:國家統計局官網

南寧凱萊投資有限公司相關信息。圖片來源:國家統計局官網

橫縣平馬保榮加油站相關信息。圖片來源:國家統計局官網

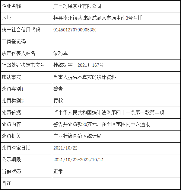
廣西巧恩茶業有限公司相關信息。圖片來源:國家統計局官網

廣西春之森茶業有限公司相關信息。圖片來源:國家統計局官網

橫縣順景混凝土有限公司相關信息。圖片來源:國家統計局官網

廣西南山白毛茶茶業有限公司相關信息。圖片來源:國家統計局官網

廣西日豐塑料制品有限公司相關信息。圖片來源:國家統計局官網

廣西橫縣駿威農資有限公司相關信息。圖片來源:國家統計局官網

柳州市金百匯激光技術有限責任公司相關信息。圖片來源:國家統計局官網
分享讓更多人看到
相關新聞
- 評論
- 關注
























第一時間為您推送權威資訊
報道全球 傳播中國
關注人民網,傳播正能量