藝起前行|與劇場暫別的日子 110項線上活動等你來約
2022年03月18日16:21 | 來源:東方網
原標題:藝起前行|與劇場暫別的日子 110項線上活動等你來約
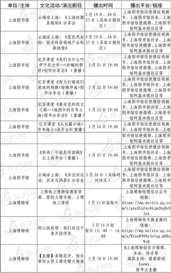
東方網3月18日消息:受疫情影響,許多線下文藝演出紛紛暫停。在上海市委宣傳部統籌指導下,全市“藝起前行”線上文化活動加大優質文藝內容供給。據統計,目前上海已經定檔的線上活動多達110項,包括市級國有文藝院團云演出82項,演藝大世界在線活動4項,文博云展覽11項,文藝協會和新文藝群體活動13項,還通過“市民美育云客廳”推出云培訓、云演出、云展覽、云故事專欄,凝聚共情共鳴,振奮抗疫信心。
藝術家們常常將美好的春天作為創作的源泉,締造了許多不朽名篇,小約翰·施特勞斯的《春之聲圓舞曲》便是其中之一。上海歌劇院推出的線上賞樂,放送了一系列經典樂章,比如交響合唱《布蘭詩歌》第一篇章《在春天》、拉赫瑪尼諾夫《春潮》、門德爾松《春之歌》,讓大家通過音樂的形式感受到了一個不一樣的春天。
3月19日到23日,上海京劇院將在B站和抖音推出4場“青春跑道‘決勝篇’收官匯報演出”,分別是《白蛇傳》、《戰宛城》、《四郎探母》和《龍鳳呈祥》。3月14日到3月31日,上海昆劇團微信公眾號、B站、西瓜視頻陸續推出包括《雷峰塔·水斗》、《長生殿·定情》、《牡丹亭·游園》在內的7場“云上觀雅韻·春日特輯昆劇”系列演出。3月15日到4月14日,上;磩F微信公眾號推出包括《藍橋會》、《水漫泗洲》、《三女搶板》在內的10場“淮音雅‘云’追溯大師戲曲年華光影——經典淮劇”系列演出。
此外,上海大劇院開啟“有禮有劇 藝術大玩家”直播間,探秘大劇院A+藝術空間·后書臺藝術商店;上海音樂廳通過播客的方式將演出從線下搬到線上,以此保持與觀眾的積極互動。




(責編:嚴遠、軒召強)
分享讓更多人看到
相關新聞
- 評論
- 關注
























第一時間為您推送權威資訊
報道全球 傳播中國
關注人民網,傳播正能量