每天僅需1元錢,金山這個專為老年人打造的健身房開放運營
2022年10月14日16:10 |

10月13日上午,金山區楓涇鎮長者運動健康之家正式揭牌運營。
這個專為老年人打造的健身場館坐落于楓涇鎮涇荷路829弄楓涇鎮市民健身中心東側,室內面積約100平米。
館內配置了專業老年人跑步機、等速腿部前踢訓練機、血壓計等適老化健康促進設備10件,可以為老年人提供健康檢測、科學指導、器械鍛煉、健康講座、運動方案制定、慢病干預等服務。
開放當天,就有不少居住在附近的老年居民前來咨詢辦理會員。市民郭老伯便是其中之一,“街上的健身房都是為年輕人設計的,不適合我們老年人?,F在這個運動健康之家是專門為我們老年人打造的,可以慢跑、騎行……運動形式很豐富也很安全,收費還便宜,特別好”。

據悉,楓涇鎮長者運動健康之家實行公益性收費,開放時間為每天9:00-11:30、12:30-17:00,對會員的年齡要求為男性60周歲至75周歲,女性50周歲至75周歲。目前采用年卡和月卡兩種收費模式,收費標準分別是360元/年,30元/月。
10月13日至11月14日為免費體驗期,在此期間,老年居民可在預約后免費前往體驗,預約電話:021-57361000。
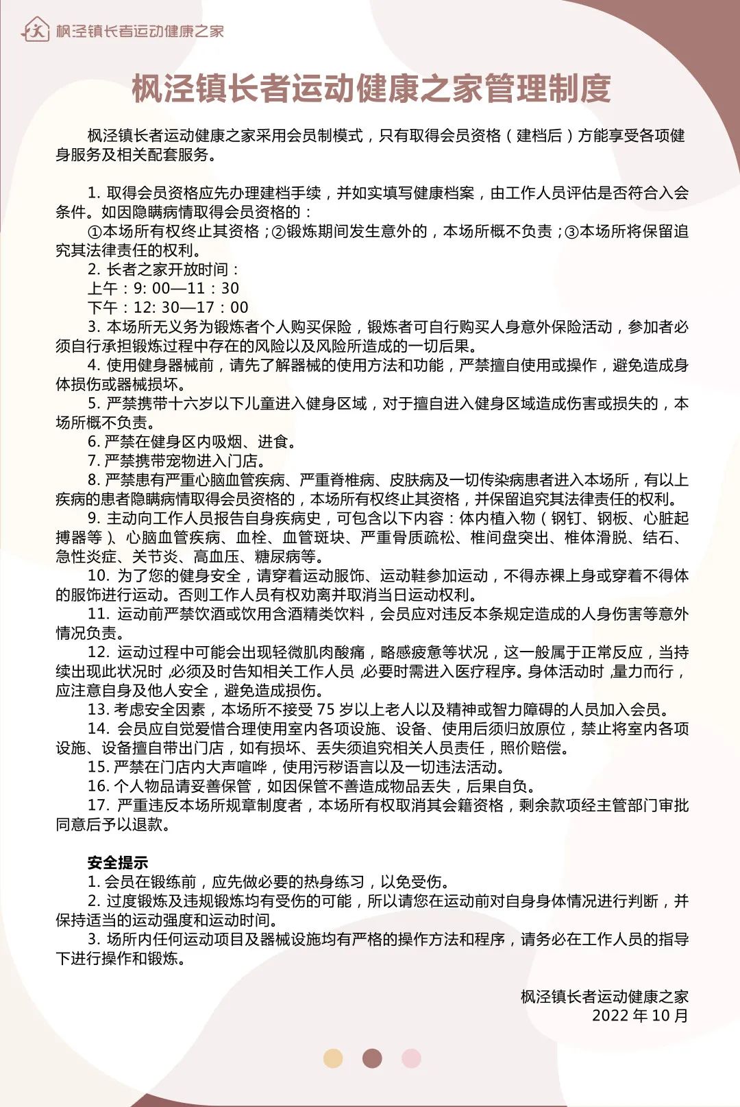
楓涇鎮長者運動健康之家管理制度

楓涇鎮長者運動健康之家管理制度會員辦理流程說明

(來源:i金山)
(責編:沐一帆、軒召強)
分享讓更多人看到
相關新聞
- 評論
- 關注
























第一時間為您推送權威資訊
報道全球 傳播中國
關注人民網,傳播正能量