模擬政協提案,虹口青少年很有想法→
2022年10月31日16:56 |
如果讓虹口的學生們
模擬政協提案
他們會提出什么樣的建議呢?
跟小虹一起來看看吧~
青少年模擬政協
為更好地發揮共青團的橋梁紐帶作用,引導青少年了解并有序參與中國特色社會主義民主政治實踐,體驗和感悟全過程人民民主重大理念,根據《關于開展2022年全國青少年模擬政協提案征集活動的通知》,虹口團區委廣泛動員本區中學生、在區高校生等參與,共收集到了22份提案。

期間,團區委還專門邀請了區政協辦提案科的老師為同學們作了專題培訓,有針對性地為大家講解了提案的基本概念與注意事項,并對大家的初步構思提出了建議。
讓我們一起走進他們的提案
跟著虹口青少年的視角一起來看看
他們在關注什么吧!
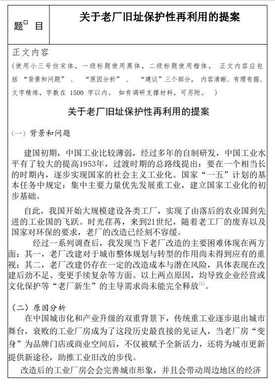
關于老廠舊址保護性再利用的提案

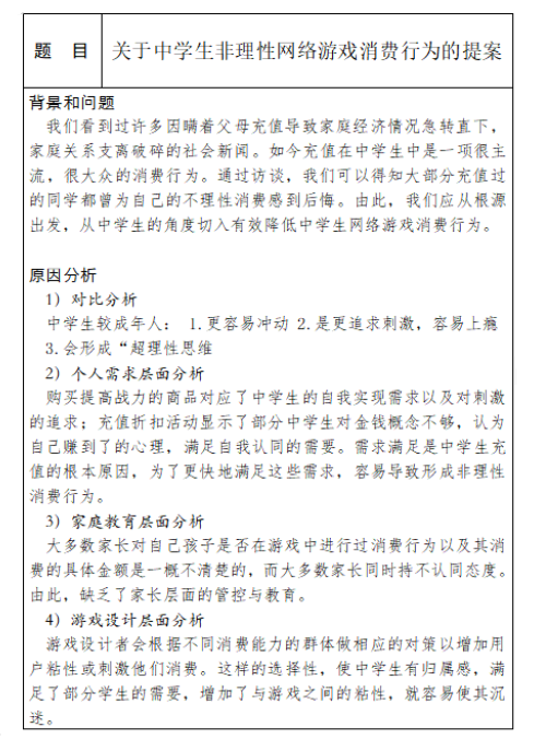
關于中學生非理性網絡游戲消費行為的提案

關于優化雙減政策下的課后延時服務的提案

關于上海近代建筑保護與發展的提案

關于改善疫情下城市獨居老人權利和生活狀況的提案

關于網紅店經營管理的調研報告

(來源:上海虹口)
(責編:沐一帆、軒召強)
分享讓更多人看到
相關新聞
- 評論
- 關注
























第一時間為您推送權威資訊
報道全球 傳播中國
關注人民網,傳播正能量