全國首個跨區域公共資源交易目錄正式實施
2023年02月15日16:35 | 來源:人民網-上海頻道
人民網上海2月15日電 (記者唐小麗)為貫徹落實國家發展改革委《關于推動長江三角洲區域公共資源交易一體化發展的意見》和三省一市《共同推動長江三角洲區域公共資源交易一體化發展合作協議》的有關部署,長三角生態綠色一體化發展示范區執行委員會與上海市、蘇州市、嘉興市公共資源交易主管部門聯合印發了《關于印發<長三角生態綠色一體化發展示范區公共資源交易目錄(2022年版)>的通知》(以下簡稱《交易目錄》),在示范區公共資源交易一體化重點領域率先開展探索,形成有利于要素自由流動和高效配置的良好環境。
為什么要制定示范區《交易目錄》?據介紹,2022年3月,國家發展改革委印發的《關于推動長江三角洲區域公共資源交易一體化發展的意見》提出,到2023年底,長三角區域公共資源交易一體化發展取得實質性進展,到2025年,長三角區域一體化的公共資源交易市場基本形成,長三角區域公共資源交易一體化發展對其他地區的示范帶動作用明顯發揮。
制定示范區《交易目錄》可以發揮長三角生態綠色一體化發展示范區一體化制度創新“試驗田”作用,充分展現上海市青浦區、蘇州市吳江區、嘉興市嘉善縣的比較優勢,因地制宜,各揚所長,推動長三角公共資源交易一體化成果在示范區率先落地見效。
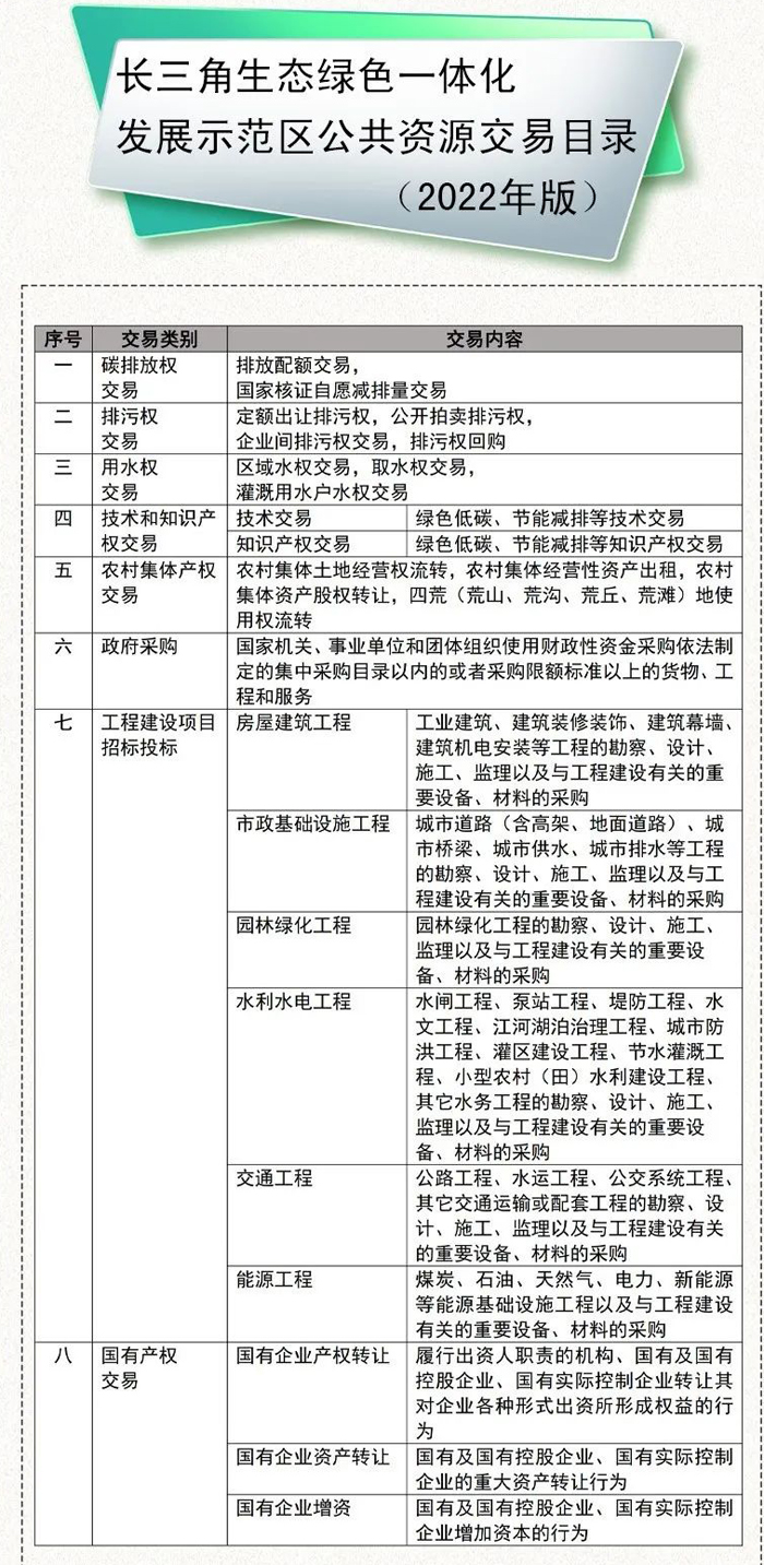
《通知》由“正文”和“交易目錄”兩部分組成,自今年1月1日起施行。


(責編:唐小麗、軒召強)
分享讓更多人看到
相關新聞
- 評論
- 關注
























第一時間為您推送權威資訊
報道全球 傳播中國
關注人民網,傳播正能量